GB/T43913-2024 《钢制异径短节》Steelswage(d) nipples
钢制异径短节
异径短节又名渐缩管,异径短节有同心偏心之分,同心异径短节英文 Concentric Swaged Nipple. 偏心异径短节英文Eccentric Swaged Nipple, 一般是在管工程中,一种用于不同口径管道连接的配件。连接形式有对焊螺纹连接形式之区别。主要适用于石油化工、医药卫生、电力、航天、军工、消防、冶金、造船、燃气、核电、及环境保护等要求承受压力高、尺寸精密等部门及领域,国标标准GB/T43913 石化标准 SH/T3419。
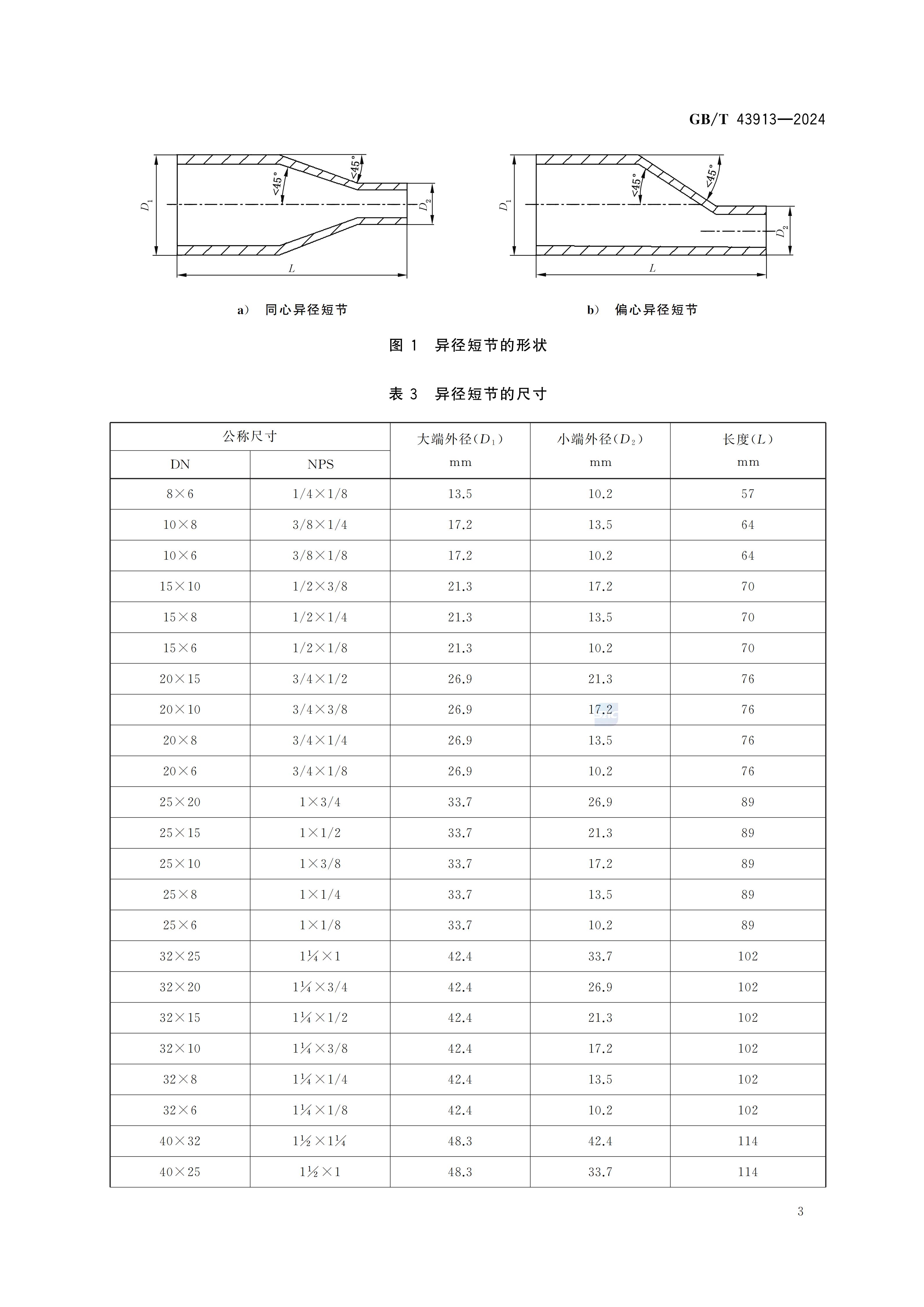
异径短节包括同心和偏心两种结构;按不同端部连接形式区分的品种与代号见表1。
表 1 异径短节的品种与代号










